![]() |
| © Ken Sasajima |
Paper-thin shutters fold out from the walls of this narrow timber house in Tokyo by Japanese firm Unemori Architects
Unemori Architects clad the entire exterior with timber boards, then added matching shutters across the large windows.
“At the second and third floor there is a large hinged door in each room. If it’s opened, the inside of the room is enveloped in light and wind as if you are outside,” explained architect Hiroyuki Unemori.
Unemori positioned windows to offer the best views of the building’s surroundings. “The window is so big against the small rooms that every time a window opens or closes the view inside dramatically changes,” he added.
Small House accommodates a couple with a small child and is located within a densely populated suburban area of the city.
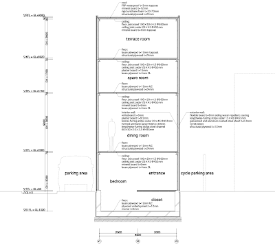
An entrance slotted into the corner of the building leads through to a circular white staircase, which spirals up to three storeys above and down to one below. Each floor contains one room, including two bedrooms, a dining room and a kitchen.
A glass-fronted bathroom is positioned on the roof and faces out onto the surrounding rooftops across a triangular roof terrace.
The architects used single layers of timber to construct the floors, which match furniture, surfaces and cupboards in the dining room and kitchen.
The compact site also includes a small driveway and a narrow space to park bicycles.
Here’s some project description from the architects:
Small House
The small house which the married couple and their child live stands in the densely populated area in Tokyo. Though the neighbouring houses is very close, I aimed to design the house which exceed the physical narrowness living at the city.
I laid out the 4m×4m building as small as I could at the centre of site area 34m2 and made some space for flowing of light and wind around it. And by making the space, it’s possible to avoid setback regulation and it has the 9m high volume like a tower.
The inside is simple structure what is separated by the 4 floor boards and is jointed by spiral stairway.
Especially, by making some extremely thin floor boards (thickness 70mm), the up and down floor boards got close and connected the whole space of the house without a break.
The space of around the house is useful to let light and wind in. The wall of the rooms borders the outside, so I put windows in the best position that harmonising with its surroundings.
And the window is so big against the small room, every time the window opens or closes, the inside view dramatically changes.
Especially, at the second and third floor there is a large hinged door each room, if it is opened, the inside of the room is enveloped in light and wind as if you are outside.
By making the thin floor boards for connecting with their life and making the large windows what are opened toward the city, I aimed to exceed the segmentation, for example the upstairs and the downstairs, the inside and the outside, a building and the town, etc. to broaden the whole image of a house.
Location: Meguro-ku,Tokyo
Principal use: private residence
Family type: couple and child
Parking space: One car
Site area: 34.27 m2
Building area: 17.47 sqm
Total floor area: 67.34 sqm
Plot ratio: 146.4%
Structural systems: steel frame
Scale: 1 basement and 4 storeys
Completion: August 2010
Materials: Exterior wall – flexible board t=8mm siding water-repellent coating, roof – FRP waterproof t=3mm topcoat, interior wall – whiteboard t=3mm, ceiling – lauan plywood t=4mm CL, floor – lauan plywood t=12mm UC
Architect: Unemori Architects
Structural engineer: Structured Environment
Developer: Taishin Construction
![]() |
| © Ken Sasajima |
![]() |
| © Ken Sasajima |
![]() |
| © Ken Sasajima |
![]() |
| © Ken Sasajima |
![]() |
| © Ken Sasajima |
![]() |
| © Ken Sasajima |
![]() |
| © Ken Sasajima |
![]() |
| © Ken Sasajima |
![]() |
| © Ken Sasajima |
![]() |
| © Ken Sasajima |
![]() |
| © Ken Sasajima |
![]() |
| © Ken Sasajima |
![]() |
| © Ken Sasajima |
![]() |
| © Ken Sasajima |
http://www.dezeen.com/2013/09/21/small-house-by-unemori-architects/





















